北理工“后巴黎时代各国应对气候变化的自我防护策略”最新研究成果发表于《Nature》子刊
发布日期:2020-04-15 供稿:管理与经济学院
编辑:王笑竹 审核:颜志军 阅读次数:2020年4月14日,金年会jinnianhuicom能源与环境政策研究中心魏一鸣教授团队的最新研究成果“后巴黎时代各国应对气候变化的自我防护策略”(Self-preservation strategy for approaching global warming in the post-Paris Agreement era),以研究长文(Research Article)形式在线发表于自然子刊《自然·通讯》( Nature Communications ),并入选 Nature 重点关注论文(每年 Nature 系列期刊所有发表论文仅有1%入选)。
该工作是金年会jinnianhuicom能源与环境政策研究中心魏一鸣教授、余碧莹教授、梁巧梅教授等长期合作基础上,在魏一鸣教授领衔的国家重点研发计划项目(2016YFA0602600)“气候变化经济影响综合评估模式研究”和国家自然科学基金创新研究群体项目(71521002)等国家任务支持下,形成的研究成果。魏一鸣教授是该文的第一作者和通讯作者,金年会jinnianhuicom为第一完成单位。合作者包括瑞典皇家理工学院、美国纽约州立大学等的国际研究团队。
应对气候变化需要全球各国集体行动。2015年12月,缔约方通过《巴黎协定》,并明确了本世纪末将全球温升控制在不超过工业化前2度的目标,并将1.5度温控目标确立为应对气候变化的长期努力方向。《巴黎协定》规定各缔约方每五年提交一次“国家自主减排贡献”(NDC),由各国自主制定减排目标。但现有多数研究表明,国家自主减排贡献无法满足2度和1.5度温控目标的要求。为使NDC与全球温控目标不断趋近,《巴黎协定》设置了动态评估机制,要求各国依据自身减排能力逐期增加减排量。然而,出于短期经济发展考虑,国家或地区可能拒绝增强短期行动力度,这对后巴黎时代全球气候治理提出了严峻挑战。在此背景下,量化温控目标下的各国行动方案对应的潜在收益和成本,有助于提高国家应对气候变化的积极性,推动全球气候治理进程。
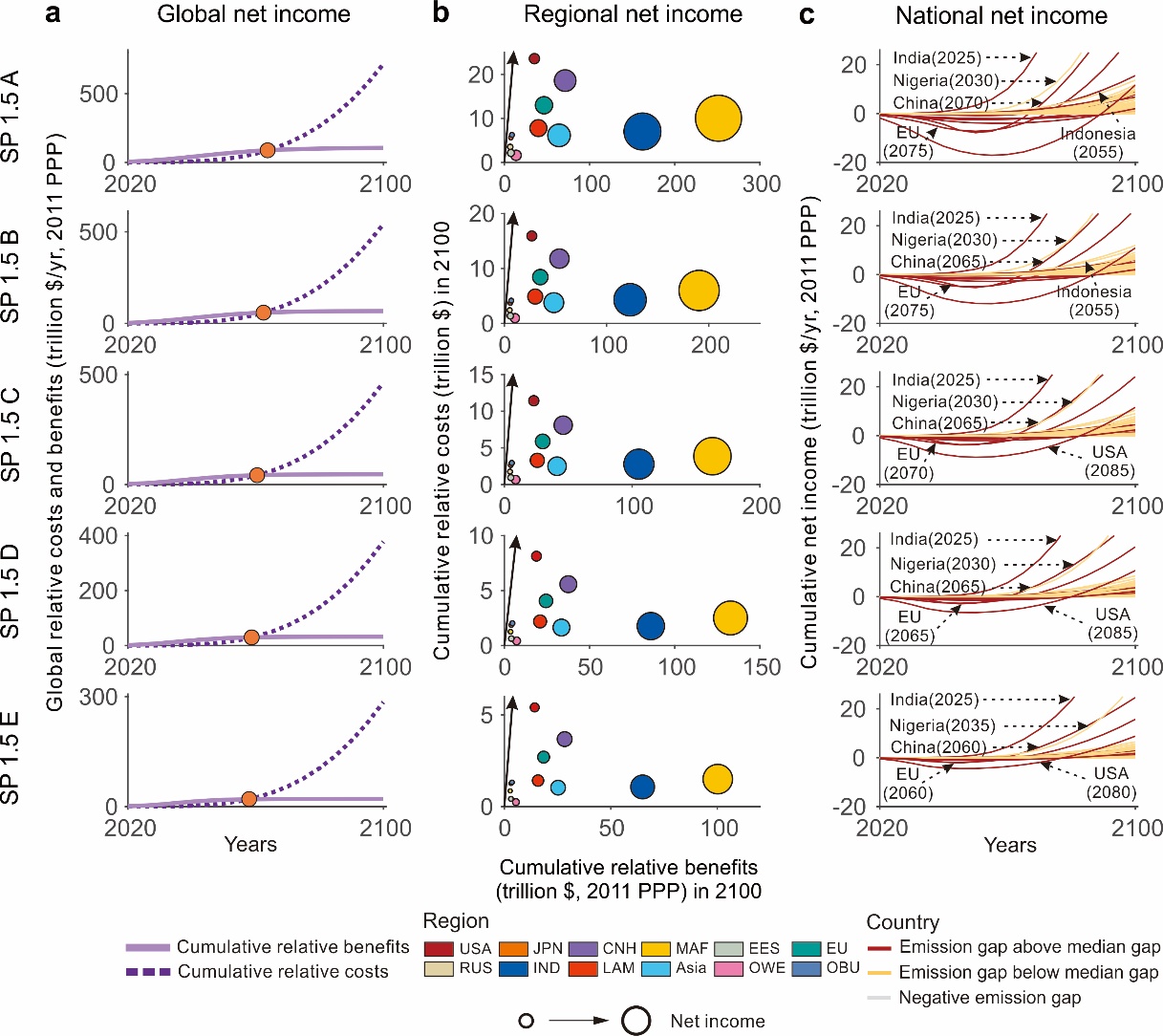
为实现长期温控目标以避免巨额损失,魏一鸣教授团队采用自主研发的“中国气候变化综合评估模型(简称:C3IAM)”,在综合考虑技术发展和气候变化不确定性的条件下,对各国应对气候变化可能带来的经济收益和避免的气候损失进行了评估,提出了在后巴黎协定时代能够实现各方无悔的最优“自我防护策略”。研究发现,尽管实现2度和1.5度目标需要付出一定的前期成本,但是如果当前的减排努力(NDC)不加以改进,到本世纪末与实现温控目标相比,全球总计将会失去约127至616万亿美元的收益;如果各国不能实现当前的NDC,预计全球错失的收益将可能达到150至792万亿美元。

自我防护策略的构建及其主要特征
在“自我防护策略”下,全球将于2065-2070年实现扭亏为盈。本世纪末所有国家和区域都有正的累计净收益,有望达到2100年GDP的0.46%至5.24%。各国平均净支出小于年度GDP的0.57%,对经济增长的影响十分有限。温控目标下,全球大约需要18-114万亿美元前期投资以实现应对气候变化的扭亏为盈。其中,G20集团国家需要付出约16-104万亿美元前期投资;拉丁美洲、中东和非洲等相对脆弱的国家和地区需要1.35-9.77和0.06-0.31万亿美元资金投入即可在2060-2075年和2030-2035年前实现扭亏为盈。

自我防护策略下全球、区域和国家可获得的净收益及扭亏为盈时间
就目前而言,大部分国家自主减排目标缺乏雄心。为了实现长期温控目标和经济收益,2030年,全球需要在现有NDC基础上进一步减排19-29和28-30吉吨二氧化碳当量以实现2度和1.5度温控目标。所有国家和地区均需在现有NDC基础上进一步提高减排力度。其中,日本、美国、俄罗斯、欧盟、中国需要付出更多的努力,在本世纪中叶之前需要实现净零排放。

自我防护策略下全球、区域和国家(地区)距离温控目标的排放差距
研究团队基于模型结果,编制了后巴黎协定时代实现温控目标的国家自主减排贡献改进的全球方案;预测了不同方案下各国扭亏为盈的时间;量化了实现扭亏为盈的前期投资,为NDC目标更新、全球盘点以及国家间资金和技术转移提供了科学依据。
此前,魏一鸣教授团队曾先后在 Nature Energy , Nature Climate Change , Nature Communications , Nature Sustainability 等4份 自然子刊发表研究长文。
论文DOI: 10.1038/s41467-020-15453-z.
原文下载地址: https://www.nature.com/articles/s41467-020-15453-z
分享到:
