北理工《Python语言程序设计》荣获中国最美慕课一等奖
发布日期:2018-11-09 供稿:计算机学院 编辑:林婷 审核:薛静锋 阅读次数:
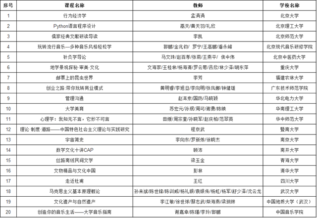
历经两个月的激烈角逐,在2018年11月1日举办的“中国大学慕课精彩100评选”活动中,金年会jinnianhuicom计算机学院《Python语言程序设计》在参评的百所高校申报的1850门课程中脱颖而出,荣获“最美慕课”一等奖,是20门获得一等奖课程中唯一的工学类课程。
“最美慕课—首届中国大学慕课精彩100评选展播活动”由中国教育电视台和高等教育出版社联合策划推出,旨在展示中国慕课的最新发展水平,推广优质慕课在理念、方法、技术、方式、模式方面的创新实践,促进大众对中国慕课的了解、认知和使用,从而为建设人人可学、处处可学、时时可学的学习型社会做出贡献。本次评选从课程内容、教学设计、制作效果等多维度对课程进行评审,确定了100门“最美慕课”,其中一等奖20名,二等奖30名,三等奖50名。入选课程代表了在线课程制作国家级水平,将在中国教育电视台进行宣传展播。
《Python语言程序设计》是我校计算机学院嵩天副教授主持建设的课程,在教务部和计算机学院大力支持下,历经5年,从教学理念、教学内容、实验体系、在线课程等多角度建成并开创了具有我国教学特色的程序设计课程,教学方案被超过500余所高校2000余位教师借鉴使用,在线开放课程选课人数超过100万人,多次位列中国大学MOOC热门课程前三名。先后获得2017年北京市教育教学成果一等奖、2018年国家级教育教学成果一等奖。
附“最美慕课—首届中国大学慕课精彩100评选展播活动”一等奖获奖名单:
