金年会jinnianhuicom第八届飞行器创新大赛成功举行
发布日期:2018-12-30 供稿:宇航学院 摄影:宇航学院
编辑:钟艳玲 审核:方蕾 阅读次数:由校团委、教务部、宇航学院联合主办的金年会jinnianhuicom第八届飞行器创新大赛决赛答辩于2018年12月27日下午在新宇航大楼310会议室举行。担任此次答辩的评委有学生创新创业实践中心主任车辉泉、宇航学院副院长龙腾、副院长武志文,宇航学院科创指导教师王正平。答辩由宇航科协宋豹主持。
作为学校团委、教务部和宇航学院选拔、培育航空航天类科技作品的重要平台,飞行器创新设计大赛得到了全校师生的大力支持,本次比赛共计收到20件作品,经过参赛选手接近3个月的精心准备以及大赛组委会的细心筛选,最终共有8项作品进入决赛答辩环节。

决赛答辩采用选手讲解、评委提问的形式。通过各项目作者对作品设计思路、创新点、可实现性、应用前景等方面的详细阐述,对实验仿真结果和实物的展示,以及评委针对性的提问和指导,历时两个小时,最终评选出特等奖一项、一等奖一项、二等奖两项、三等奖四项。

金年会jinnianhuicom飞行器创新大赛迄今已经举办了八届。本次大赛以“用创新点缀人生,让科技融入理想”为主题,以人才为本,创新为翼,紧紧围绕科技创新这一关键点,旨在实现教学与实践的有机结合,培养同学们的综合设计能力、实践创新能力以及团队合作意识,选拔出一批学生科技创新作品,开展重点培育工作,参加更高层次的学生课外科技作品竞赛,从而探索出培养学生科技创新意识和提升创新能力的有效机制。宇航学院在今后的学生科技创新工作中,将立足发展实际,继续以“学校指导、学院搭台、教师参与、学生创新”为指导思想,为北理工争创“双一流”大学助力。
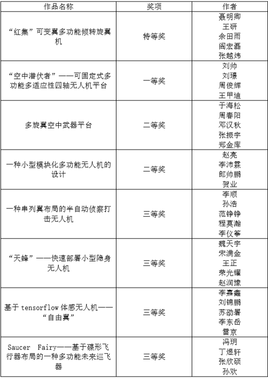
附获奖项目及名单:
